Safe Sport
What is Safe Sport?
Safe sport refers to an environment that prioritizes the physical and psychological well-being of all participants. It involves a commitment to providing optimal experiences, while actively preventing and addressing all forms of maltreatment, including abuse, harassment, neglect, and discrimination. Advancing safe sport is a shared responsibility that requires awareness, education, and clear actions for reporting. This page provides resources and guidance to help advance safe sport in Special Olympics Manitoba.
Special Olympics Manitoba Commitment
Special Olympics Manitoba is committed to fostering a culture where individuals feel safe, respected, and empowered to experience the benefits of sport.
Protecting Youth in Sports
The Protecting Youth in Sports Act enhances protection measures for young athletes in Manitoba’s sport system. All Provincial Sport Organizations (PSOs), including Special Olympics Manitoba, must adhere to the following requirements:
- Adopt the policies outlined in the Safe Sport Policy Manual.
- Make safe sport information available to parents and young athletes.
- Ensure coaches complete required screening and training.
- Ensure all participants have access to report allegations of maltreatment to an Independent Third Party (ITP).
- Refer any allegations of maltreatment to the ITP if our organization receives such complaints.
- Enforce any disciplinary action determined by the ITP.
Addressing Maltreatment
In sports, everyone has a role to play in preventing maltreatment. This section provides education, conduct guidelines, and support resources to ensure incidents are addressed appropriately. Sport Manitoba offers the confidential Safe Sport Line, which provides guidance on reporting maltreatment and connects individuals with support.
Guides for Complainants and Respondents
Being involved in a maltreatment complaint—whether as the person who has reported a concern (complainant) or as the individual who has been accused of maltreatment (respondent)—can be a difficult and stressful experience. To support all individuals involved, Sport Manitoba has developed written guides that outline what to expect and how to navigate the process.
Reporting A Maltreatment Complaint
ITP Sport is responsible for overseeing all allegations of maltreatment. If you would like to submit a maltreatment complaint, please submit your complaint to ITP Sport directly below. If a maltreatment complaint is submitted to a coach, official, volunteer, or staff member, the complaint must be referred to the ITP.
Report a Non-Maltreatment Complaint
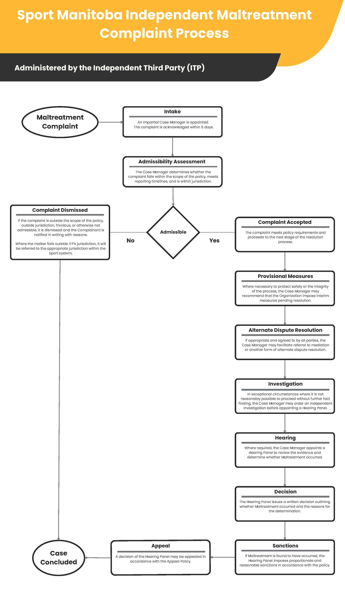
Maltreatment Complaint Flowchart
To help individuals better understand how the Independent Third Party reporting system works, we’ve provided a visual infographic that illustrates the maltreatment complaint process from start to finish. The infographic is designed to present the reporting pathway in a clear, accessible, and easy-to-follow format. Using visuals and simplified steps, it outlines what happens when a concern is brought forward and how a complaint moves through the Independent Third Party process.
Safe Sport Tips for Coaches
Sport Manitoba’s Safe Sport Tips for Coaches provides clear guidelines on maintaining professional boundaries and ensuring athlete safety across various sport environments. The document outlines examples of both acceptable and unacceptable behaviors in training, communication, and travel. It stresses the importance of group activities over private, one-on-one settings to help protect both coaches and athletes, promoting transparency and safety.
Safe Sport Tips for Athletes
Sport Manitoba’s age-specific safe sport tips for athletes provides critical guidance for maintaining respectful boundaries and ensuring athlete safety in various sport settings. Three separate guidelines are linked below that have been developed for athletes of different age groups: 8 and under, 9–12, and 13 and older.
Tips for Athletes Aged 8U (PDF)
Tips for Athletes Aged 9-12 (PDF)
Tips for Athletes Aged 13+ (PDF)

